下記文書はクリックでPDFにリンクします。

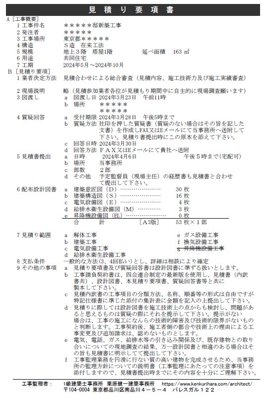
▲見積要綱書
.JPG)
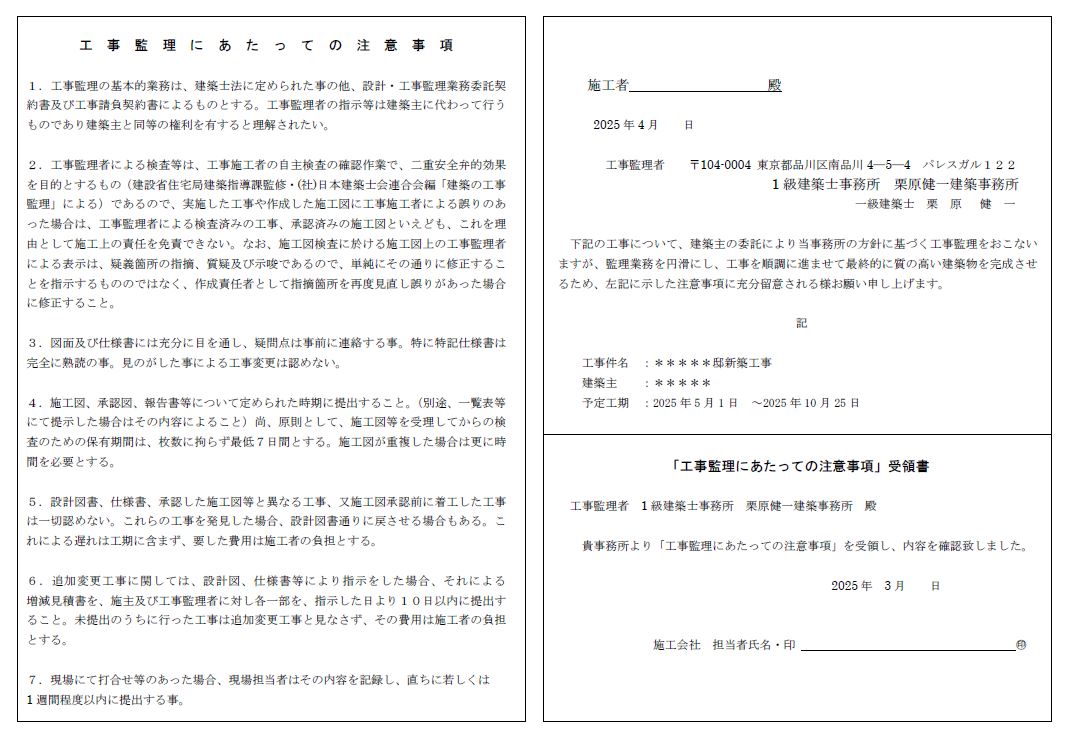
▲工事管理にあたっての注意事項

▲工事費集計表
|
第5回目講座は、「施工者の選定、工事契約締結の助言」です。
確認申請に必要な設計図が出来た時点で確認申請審査機関などへの申請をおこなうことがあります。その間に残りの設計図の作成を続け、確認申請の決済が見込まれ、設計変更の必要が無いと判断できましたら設計図を完成させ、施工業者選定の準備にかかります。
私の事務所では、原則として複数業者による「見積り合わせ方式」による選定を推奨しています。
建築主が特定の業者を指定している場合でも、一応他の業者の選定も検討してはどうかとアドバイスします。その上で、建築主が特命での選定を選択するならその決定を尊重し、その業者に施工をお願いすることにします。
その指定がない場合は、私の方で今回の工事に向いていると思われる業者を数社選定し、「見積要綱書」をお渡しし、見積り合わせの参加を依頼します。その際は私の事務所で行う工事監理の方針や概要を示した文書「工事監理委あたっての注意事項」もお渡し、その内容を了解してもらうことを条件に参加をお願いします。工事が開始してから私の工事監理方針を理解しないで工事監理がスムーズに進行しないことを避けるためです。
この見積り合わせは「入札方式」と異なり見積額が最低価格の業者に自動的に決めることはしません。参加業者が提出してきた見積書の内容が比較できる「工事費集計表」を作成し検討します。
更に、必須ではありませんが、条件が許せば過去に現場視察をおこなった業者を除いて始めて見積もりに参加してきた業者の完成及び竣工中の現場を見せてもらい施工の技量や施工態度等を審査し、評価表を作成し、選定の参考にします。
竣工済みの建物の視察ならその出来栄を、施工中の現場の視察なら、現場の整理具合、施工そのものに問題がないかどうか、現場責任者の知識や姿勢等を評価、項目ごとの視察結果と-
A~Dのランク付けを行い、あらかじめ書式として作成された評価表に記入していきます。この評価表は、工事費集計表とともに建て主に提出します。
このランクと見積額を見ながら選定していきますが、Aという高評価でも見積が高い場合やランクがBでも比較的見積額が低くその内訳でも疑問がない場合は、どちらにするかは大いに悩むところです。建築主と相談しながら施工者を選定します。
過去の実例を紹介します。
予算を8000万円とした木造寺院の庫裏の計画で、8社ほどの見積り合わせになりました。
8社には、あらかじめ提出してもらう見積書の形式や現場査察があることの発注条件を示し、それを了解してくれましたので、見積り合わせに参加してもらうことにしました。
全て新規参加業者で8社の現場を見て回るのは結構大変で、設計報酬ではそこまでの費用は受け取っていませんでしが、私が提案した方針ですから実行しました。
この中の2社はとても工事を任せられないDランクと評価しましたので見積額に関わらず選定から外しました。残りのなかで「ある1社」を除いた5社は可もなく不可もなしの評価で、価格も多少の超過でした。
その「ある1社」は古建築の施工に実績のある業者で、竣工建物や工事現場での様子からダントツのAランク評価を下しましたが、見積額が1億円オーバーでした。
この現場査察には建て主である寺院の住職様も同行し、「この1社は別格」と私と全く同じ高評価をし、第一候補に掲げました。
見積額が予算を超過しているこの業者を選ぶかどうか住職は大いに迷いました。
建て主としては檀家総代会議を開いて検討し、ある程度の予算の増加は考えるということになりましたので、私は設計を見直して天井高さが必要な客殿以外の住職の居住部分の天井高さを抑え、柱の長さを短くするなどコストダウンはかり、この業者にも見積額を見直してもらい、結局1億円を切る額で発注することに決着しました。
結局、出来栄えは大変良好で、住職、役員始め檀家の方々の評価も大変良いものでした。40年以上経過した現在も建物は健全で、客殿などは法事などに大切に使っていただき、居住部門も使いこなして戴いています。
この例は、私の選定方法が一番効果的になった例ですが、その他の事例でも現場視察を含んだ方式は業者選定方法として大変有効だったと思います。
これも、施工を兼ねない建築事務所だからこそおこなえる手法です。
建物の建築をお考えの方には、やはり施工を兼ねない建築士事務所への依頼をぜひご検討ください。
次回(№6)に続く
|